26考研,四川又有5所院校加入408计算机大军
2025-09-04 15:31:5926考研,四川又有多所院校加入计算机408大军,今天小禾带大家一起梳理一下。
1
成都信息工程大学

成都信息工程大学软件工程学院公告:
经学校和学院研究决定,我院2026年招生专业软件工程(专业代码:083500)、大数据技术与工程(专业代码:085411),初试第四单元科目由原来的“809软件工程专业基础”调整为“408计算机学科专业基础”(该科目为全国统一命题科目)。
2
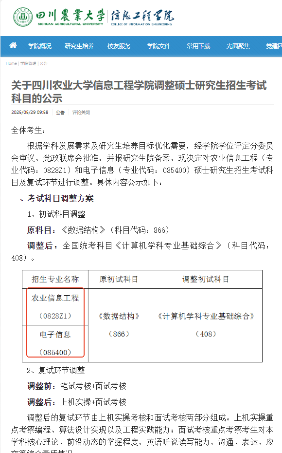
四川农业大学

✅学院:四川农业大学信息工程学院
✅涉及专业:(0828Z1)农业信息工程、(085400)电子信息
3
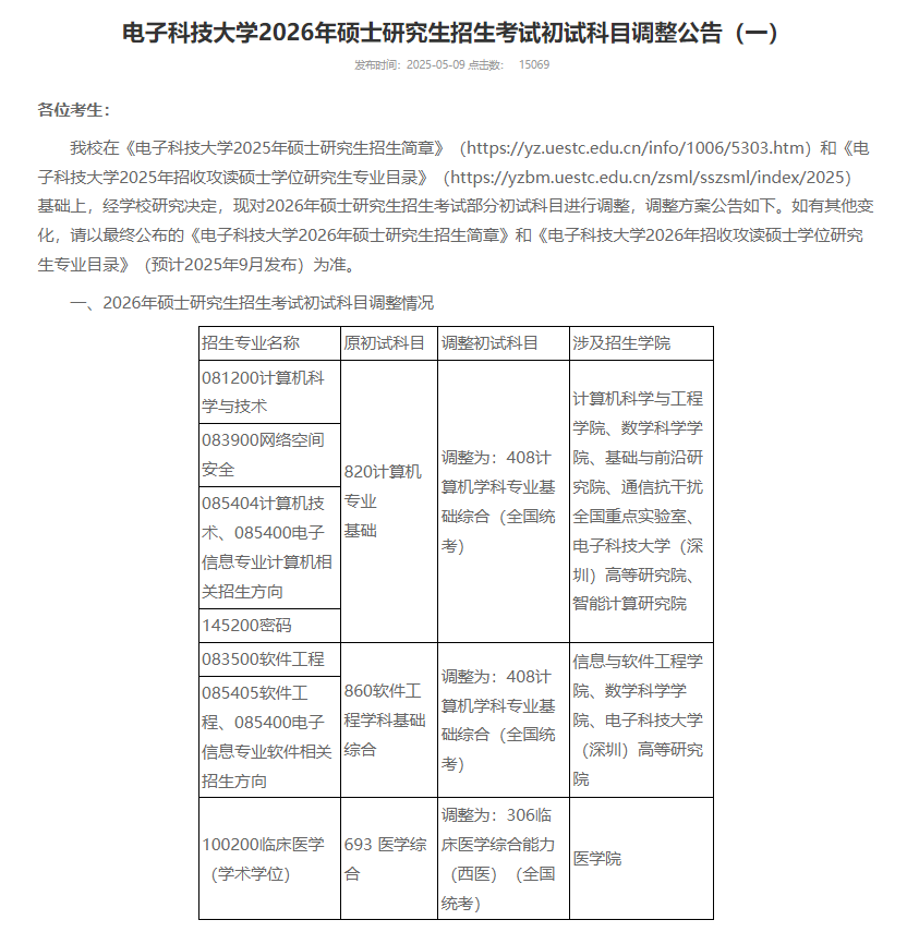
电子科技大学

4
西南石油大学

5
成都医学院

25考研中,四川还有这些学校专业已经完成408改考:

目前仅剩西南交通大学没有改考408了,了解其他考研详情,可以扫描下方二维码【立即咨询】哦~
