教育类硕士,可免试拿教师资格证!
2025-09-05 09:42:54还有同学不知道,教育类研究生可以免试申请教师资格证吗?今天小禾就给大家奉上认定攻略!
政策来源:
招收教育类研究生、公费师范生的高等学校从2021年起,可参加免试认定改革。实施免试认定改革的高等学校应根据培养目标分类对本校教育类研究生、公费师范生开展教育教学能力考核,考核合格的2021届及以后年份毕业生可凭教育教学能力考核结果,免考国家中小学教师资格考试部分或全部科目。

原文链接:http://www.moe.gov.cn/srcsite/A10/s7011/202009/t20200907_486052.html
具体操作流程
1.需要参加学校自行组织的“教育教学能力考核”
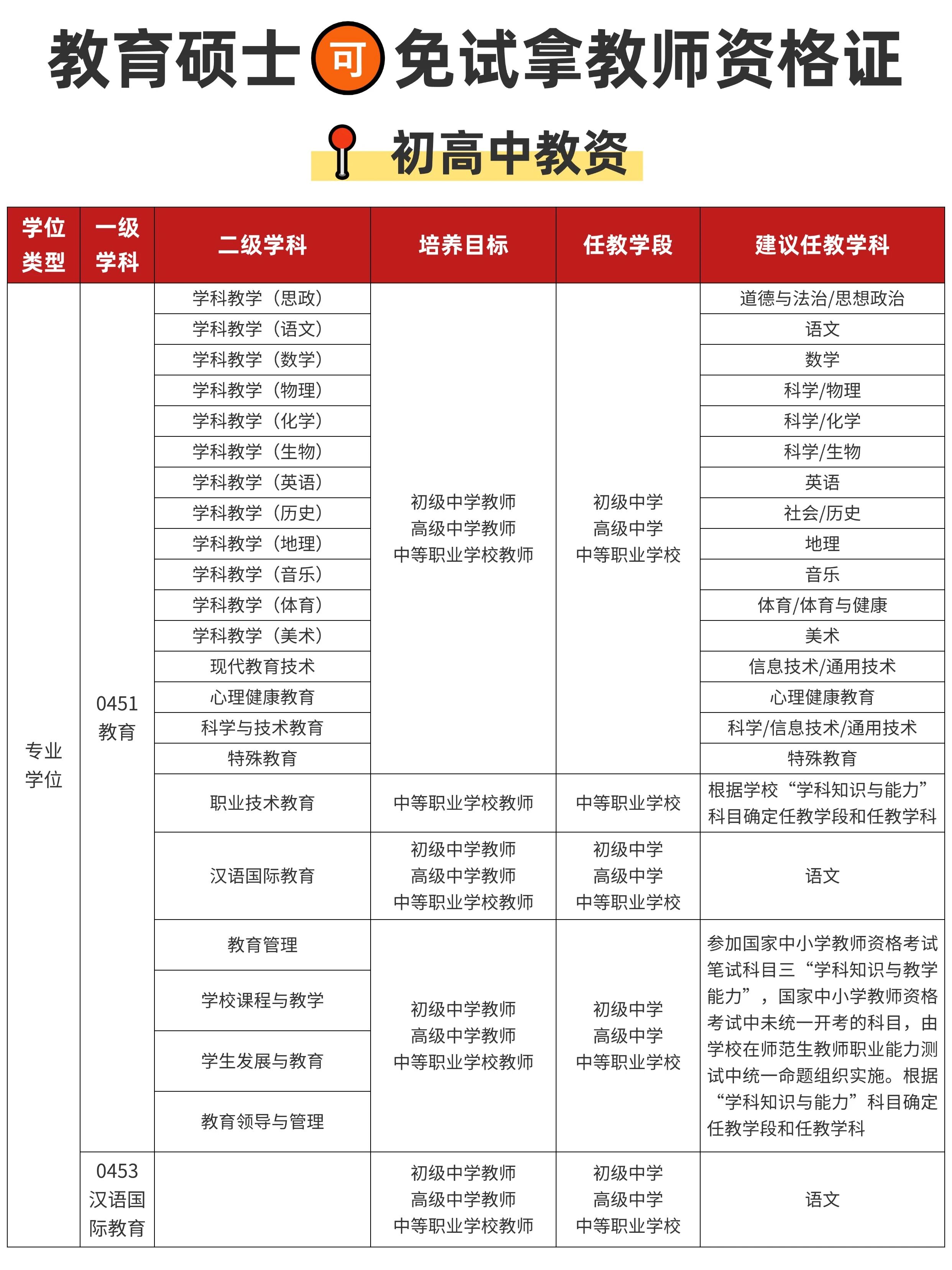
2.研究生专业没有明确学科的,需要加试学校自行组织的“学科知识与教学能力”,如果之前参加过教资考试,科目三成绩仍在有效期内(取得成绩后2年),则无需参加
3.教育教学能力考核合格后,由校长签发《师范生教师职业能力证书》,并加盖学校公章,《师范生教师职业能力证书》有效期3年
4.再进行教资认定,认定材料包括:《师范生教师职业能力证书》、身份证明、学历证书、普通话水平测试等级证书、体检合格证明,认定程序不变。
哪些研究生专业可以
教育类研究生包含以下研究生类型:
✅教育学学术学位研究生(专业代码0401)
✅教育专业学位研究生(专业代码0451)
✅汉语国际教育专业学位研究生(专业代码0453)
可以申请的教资类别:幼儿园、小学、初中、高中、中职
可以认定哪些教资



注意事项
部分学校会要求有过程性考核,也就是在线上学习平台,学习“师范生免试认定改革线上教师教育专题培训课程”,一般为40个学时,每个学校要求不一样,咨询自己学校即可。
提醒:如果要考教师编制,研究生专业需要与教师资格证、应聘岗位任教学段和任教学科一致,不然白拿啦!
川渝有哪些可以报考的教育硕士


详细了解教育类非全硕士,可以扫描下方二维码进行详细咨询哦~
