考研不是所有人都适合报班!看完少走弯路!
2025-09-05 17:03:09很多同学纠结完了择校择专问题,又开始纠结考研需不需要报班,反正就是难以安心下来学习
考研到底要不要报班?哪些人需要报班?哪些人又不需要报班呢?今天小禾就给大家一次讲清楚~
以下情况可选择不报班❌
自律且有计划:能够自己制定高效学习计划,并且很自律,按时完成计划、学习效率高。
有人脉和资源:有已经成功考上的朋友,能免费获得考研辅导和复习资料。
不跨考且基础较好的考生:考自己本专业研究生,并有一定基础,能找到专业课资源。
对考研持尝试心态的考生:对考研目标没有过高追求,考研不是必过的坎,经济情况一般且没有强烈的上岸意愿。
适合报班✅
跨专业考研,院校难度较大。
不能清晰的做出考研学习规划,学习能力、自律性较差。
学习时不太能分清重难点,需要有老师帮忙总结提炼。
遇到困难时常不知所措,需要有人督学辅学,答疑解惑。
想一次稳上岸,或二战、三战的同学,建议报班。
建议: 对于有基础但没有十足把握的同学,可以自学为主,针对薄弱科目报班,既节省成本,又能获得专业指导。
一图看懂自学、报班优劣势

考研备考路上,选择报班还是自学,取决于你的学习基础以及个人情况,如果你有信心、有能力自学的话,完全可以省下这笔钱
如果你想让自己省一点力气,少走点弯路,觉得自己需要专业的指导和系统的学习规划,那不妨了解一下青禾考研,我们为你提供全方位的考研辅导,助你高效备考,一战成硕!
青禾考研
26考研线上课程
专业师资指导
· 多年考研辅导经验,把握命题规律,直击考试重点,帮你快速掌握核心知识。
系统课程规划
· 系统课程设计,从基础到强化再到冲刺,课程内容层层递进,帮你夯实基础、强化提升、考前冲刺,课程紧密衔接,告别盲目复习。
督学伴学
· 日常督学跟进,上课提醒,随时答疑总结知识点,适合起步晚自制力差的同学。
强化答疑
· 根据学员个人情况,制订学习计划,学科重难知识点针对性练习,根据学员学习数据,解疑答惑,填平知识洼地。
班主任日常督学
督学老师检查学习任务完成情况,提醒未完成事项,确保学习进度。
左右滑动查看更多
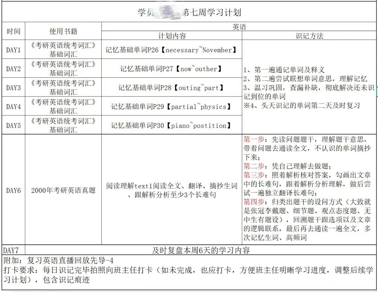
每周学习计划
精确到每天的学习任务,高效备考!
左右滑动查看更多
作业打卡
1V1班主任督学,学生完成作业后须向班主任打卡,分享完成内容。
左右滑动查看更多
线上刷题
青禾考研自主研发刷题小程序,海量真题+模拟题,实时检测学习效果,查漏补缺!
左右滑动查看更多
陪伴式学习,稳稳上分!
看的见的进步~
来自学员的反馈
左右滑动查看更多
考研是一场持久战
备考过程中难免会遇到各种问题
复习没有方向,抓不住重点?
遇到难题无人解答,学习效率低?
目标院校竞争激烈,担心自己准备不足?
......
如果你也有这些困扰,青禾考研为你提供专业的指导和系统的学习规划,多种班型助你高效备考,少走弯路!




















