打算考党校研究生?一文带你全方位了解!
2025-09-08 17:34:10在职业发展的道路上,不断学习和提升自己是一种必要的投资。对于那些希望在党政系统内发展的人来说,党校研究生是一个很好的选择。
今天小禾就带大家全面解读党校研究生考试,如果你想报考2025年的党校研究生,建议一定先看看这篇文章!
什么是党校研究生?
党校研究生是指在党校接受教育并获得相应学历。党校研究生的招生主体包括中央党校和地方党校,其中全日制和非全研究生的招生资格由教育部批准,而在职研究生的招生则由党校自主完成。
党校全日制研究生、非全日制研究生,其学历和普通高校的研究生一样,属于国民教育序列,毕业后能获得全日制硕士学位证书+学历证(双证),学信网可查。
党校在职研究生属于非国民教育学历教育,毕业颁发党校学历证书或结业证书,其学历证书只能在党校系统内查到。
党校在职研究生是党校系统独有的一种培养干部人才的方式,招录由党校自主完成,单独命题,单独招录考试。

党校研究生含金量
党校全日制和非全日制研究生含金量很高,学历、学位双提升。同时在党校这个环境、平台,能跟不少优秀的人相处,提升能力素质、开阔眼界。
全日制研究生(统招)
(1)党校也会招全日制研究生,生源和其他高校一样,来自每年12月的全国研究生招生考试。一般考试科目为政治、英语和2门专业课。
(2)学制:2.5年-3年。
(3)证书:双证(硕士学位证+学历证)
非全日制研究生(统招)
(1)和全日制一样,参加研究生统考,一般是MPA公共管理等专业性硕士研究生,初试考察管综(数学、逻辑、写作)和英语二。
(2)学制:2.5年-3年。
(3)上岸后通过在职学习获得双证(硕士学位证+学历证),这个比党校在职研究生多一个学位证书,认可度更高。
在职研究生(非统招)
各省自行组织考试,考公共课、两门专业课。党校在职研究生只发学历证书,只能在党校网校查,因此,面向的学生也是体制内希望提升的人群,一般用来评职称或遴选。

上课方式
党校全日制硕士研究生,分为全日制学术学位硕士研究生、全日制专业学位硕士研究生两类,为全脱产、在校学。
党校非全日制、在职研究生,主要学习时间一般安排在周末,每月会有集中授课。

为什么选择党校研究生?
党校研究生学历毕业后,就业前景广阔。
一方面,党校研究生毕业生通常具备较强的政治素养和理论水平,能够胜任党政机关、企事业单位等岗位;
另一方面,随着国家对于政治理论人才需求的增加,党校研究生毕业生的就业前景将会更加乐观。
党校研究生和大多数考研学校比较,党校的学费性价比是非常高的。

报考条件
党校研究生的报考条件因地区而异
以2025四川党校研究生报考条件为例
本科:录取当年入学前必须取得本科毕业证(含普通高校、成人学历等)
专科(本科结业生):毕业满2年及2年以上(从毕业后到录取当年入学前)
已获硕士、博士研究生学历或学位的人员。
报名参加法律(非法学)专业学位硕士研究生招生考试的人员,报考前所学专业为非法学专业。
报考公共管理专业学位(MPA)的考生须为在职定向就业人员。
· 若是大学本科学历,需有3年以上工作经验;
· 若是专科或大学本科结业,达到大学本科毕业同等学力后,需有5年以上工作经验;
· 若是已获硕士、博士研究生学历或学位,需2年以上工作经验。
以同等学力参加复试的考生,在复试中须加试两门与报考专业相关的本科主干课程,加试方式为笔试。
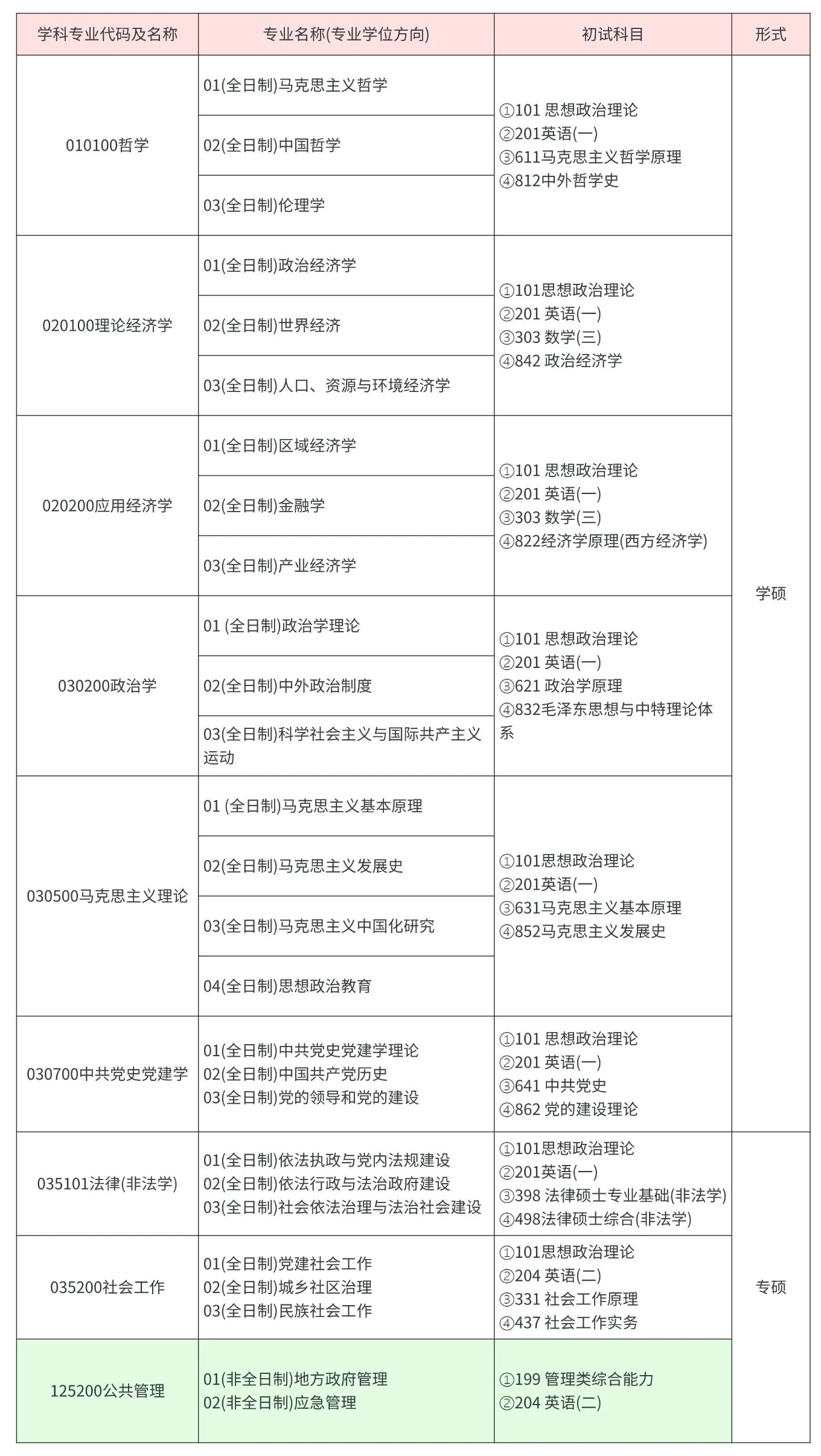
2025四川党校招收专业

注意:想通过党校研究生提升自身学历、知识水平或考公考编等,大家要清楚是报考党校全日制或非全日制研究生哦,毕业获得双证(硕士学历证书和学位证书),国家认可,学信网可查,适用于考公/考编/遴选/加薪等;
而党校在职研究生仅适用于体制内评职称或遴选,学历只在党校网可查!打算考党校双证研究生,不知道如何高效备考一次上岸的同学,欢迎戳小禾了解哦~
学费
学术学位硕士研究生学费6000元/年*3年;
专业学位硕士研究生学费8000元/年*3年。
毕业生就业
就业方式:非定向就业、定向就业两种类型。
✅非定向就业硕士研究生入学前应提交人事档案,转接党团关系,毕业时按本人与用人单位双向选择就业。
✅定向就业硕士研究生均须在录取前与省党校、用人单位分别签订定向就业合同,毕业后回定向单位就业。
党校研究生教育是国家重点培养党政领导干部和高级专门人才的重要途径,所有考试要求相对高,有一定难度。
虽然难度较大,但只要做好充分的准备,是完全可以顺利通过的,给准备考党校研究生的同学一些考试建议:
✅提前规划:确定自己的学习目标和计划,合理安排时间,确保复习全面。
✅系统学习:针对考试内容,系统学习政治理论、专业课程等知识,做好笔记和总结。
✅模拟练习:通过模拟试题,检验自己的学习效果,及时查漏补缺。
✅心理调适:保持良好的心态,合理应对考试压力。
