26考研预报名完整版流程来啦,照着填就OK!
2025-09-12 15:41:092026年考研网报即将开始,本篇共计2150字,给大家一步一步讲解了如何填写。
26考研预报名预计时间:2025年9月24日~9月27日
预报名非常关键,关系到大家能否参加12月初试,所以这篇完整版流程一定保存好,认真抄作业就行~话不多说,进入正题。

第一步:登录研招网点击:统考网报-统考报名-输入学信网账号密码登录即可

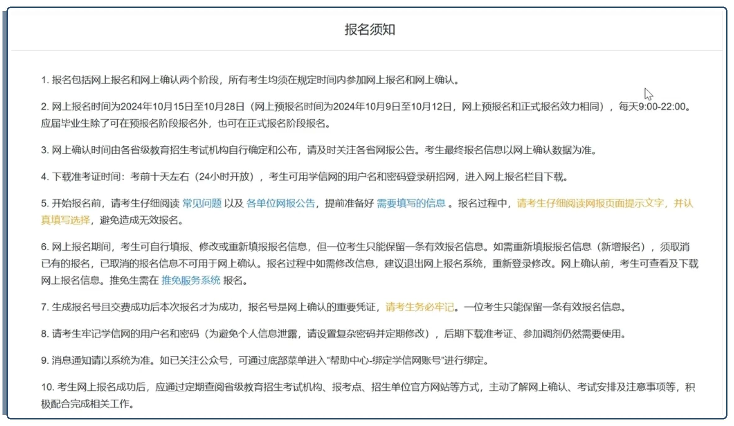
第二步:仔细阅读报考须知,尤其是第六条和第七条

解读一下报名须知:你报完之后如果需要更换学校专业,那么之前那条报名信息就要取消之后,才能再次报名其他学校专业
第三步:先填写考生基本信息-再填写报考信息

第四步:确认实名信息

第五步:填写考生学籍学历信息【重点来了】
01 考生来源填写,主要分为4大类:
全日制在校应届生选【5】普通全日制本科应届生
有工作的往届生选【4】其他在职人员
没有工作的往届生选【7】其他人员
成人本科应届生选【6】成人应届本科毕业生

02 先讲应届生:最后学历的学习形式及毕业日期填写:
全日制本科应届生选:普通全日制,毕业日期:2026年6月30日
成人本科应届生选:成考选成人教育,自考选自学考试,毕业日期:2026年6月30日或者2026年1月1日,根据实际情况填写
应届生注册学号:在校学号,毕业学校以及毕业专业如实填写

03 再讲往届生:最后学历的学习形式及最后学历填写:
全日制毕业往届生选:普通全日制,最后学历:根据实际选
成人学历往届生选:成考选成人教育,自考选自学考试,最后学历:根据实际选

学历证书编号:照着毕业证书填
学历毕业日期:照着毕业证书填,不要自己发挥
最后学位:本科有学位选学士学位,没有学位证或者专科考研选无
学位证编号:照着学位证书填,没有学位证的不用填

最后学历毕业学校:如果学校更名了,系统查不到,就填【其他】,后面填上毕业证上的学校名字

第六步:学籍校验

学籍校验不通过:一般发生在自考本科学生的身上,因为自考本科毕业之后学信网才有学籍,所以这里查不到,大家不用担心,只要你能满足学校的报考要求,在研究生入学前拿到本科毕业证(或学位证),就能参加考试。
咱们在网上确认的时候提交自考考籍表,成绩单之类的材料即可。这里直接点击下一步。
第七步:填写考生基本信息:如实填写即可

第八步:填写考生户籍档案信息:如实填写即可

档案信息填写:
全日制应届生:绝大部分都是存放在学校的,按实际填写
往届生/成人本科应届生:推荐大家在这个网站查询档案存放地【全国人力资源和社会保障政务服务平台】-登录之后搜索【档案存档情况查看】,这一步大家报名之前可以查询好


-全国人社服务平台显示档案地址-
第九步:填写家庭主要成员:主要填写父母就行

第十步:填写学习与工作经历

01 现在学习或工作单位:
应届生:填学校
往届生有工作:填公司/单位
往届生无工作:填无
02 学习与工作经历:从高中毕业后开始填写
03 奖惩信息:奖励大大小小都可以写,惩罚如果在校期间有考试作弊记录进了档案,那就要如实填写
第十一步:填写联系方式

通讯地址:接收录取通知书的地址,应届生别填学校
第十二步:提交后检查填写的信息

确认考生信息:确定无误后点击确认,然后返回主页,填写考生报考信息
马上进入第二大步骤:填写报考信息

第十三步:填写报考单位

注意:招生单位、考试方式、报考点都属于关键信息,填写完不允许修改,如果要修改,之前的报名信息就要取消掉重新报
招生单位:就是你的目标院校
考试方式:全国统一考试
专项计划:选择符合自己的(普通计划/退役士兵计划)

报考类别(在职报全日制管综的注意):
在职报全日制管综(定向):选定向就业
在职报全日制管综(非定向):选非定向就业
在职报非全硕士:选定向就业
应届生/往届生报考全日制硕士:选非定向就业
第十四步:填写备用信息
看你报考的目标院校有没有特殊要求,没有就填无

第十五步:填写报考专业

注意:按照招生简章上的内容填写,有的学校相同专业会分布在不同学院,需要注意。
研究方向:部分学校不同方向可能考试科目或招生人数有所不同,尤其是全日制硕士里,需要确定好研究方向。也有学校入学之后才选择研究方向,具体可以看招生专业目录。
第十六步:选择报考点

报考点跟目标院校关系不大,除非目标院校要求了一定要来它这里考,比如四川美术学院。
应届生一般选本校作为考点,往届生(二战生)一般选择户籍地或者社保地作为报考点,具体可以看一下去年各省以及各报考点的网报公告。【一定要看】
注意:四川报考点非常紧张,一定要尽快进入系统抢考点,往届生也能参加预报名。

26考研网报临近!四川省68个报考点要求汇总,这个一定要码住~
26考研网报临近!重庆市35个报考点要求汇总,这个一定要码住~
第十六步:缴费完成才算报名成功哦

最后,关于证件照,社保,工作证明,户口本,身份证这些信息都是要等网上确认的时候才会上传,一般在11月初。
以上便是26考研预报名全部完整流程,如果记不住,可以点赞收藏,等报名开始时照着填就OK!
还有其他报名问题,可以扫描下方二维码详细咨询哦~
