时隔8年!又有一批院校获得保研资格啦!速看
2025-08-15 16:36:16继2017年教育部公布新增研究生推免高校名单后,时隔8年,推免资格高校申报工作再次开启!
近几日各个省份开始陆续公布具有推免资格的拟推荐院校名单,小禾带大家一起来看看!
四川省

7月22日,四川省教育厅发布《关于2025年四川省新增推免资格高校拟推荐名单的公示》,成都信息工程大学、成都大学、四川音乐学院入选2025年四川省新增推免资格高校拟推荐名单。
重庆市

7月23日,重庆市教育厅发布《关于2025年重庆市新增推免资格高校拟推荐名单的公示》,中国人民解放军陆军军医大学、四川美术学院入选2025年重庆市新增推免资格高校拟推荐名单。
云南省

7月22日,云南省教育厅发布《关于2025年云南省新增推免资格高校拟推荐名单的公示》,云南中医药大学入选2025年云南省新增推免资格高校拟推荐名单。
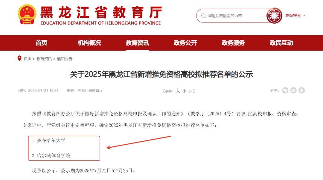
黑龙江省

7月21日,黑龙江省教育厅发布《关于2025年黑龙江省新增推免资格高校拟推荐名单的公示》,齐齐哈尔大学和哈尔滨体育学院入选2025年黑龙江省新增推免资格高校拟推荐名单。
其他省份出了公告,我会陆续补充,可以持续关注一下哦~
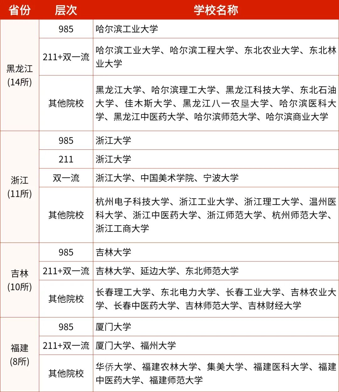
另外给大家附上以往370所可有推免资格的高校名单:







高校获得推免资格的意义何在?
高校获得推免资格,无论是对于高校自身、学生,还是整个研究生教育体系都有着重要意义:
01 对高校自身的意义
1️⃣提升生源质量:
获得推免资格后,高校能够吸引来自全国各地的优秀本科生,这些学生往往在学业成绩、科研能力、综合素质等方面表现出色。比如,一所新获得推免资格的地方高校,在招生宣传中强调推免政策后,吸引了部分 “双一流” 高校的优秀学生报考,为高校注入了优质的学术资源,有利于提升学校的整体学术水平和竞争力。
2️⃣优化研究生教育结构:
推免生的选拔更加注重学生的科研潜力、创新能力等综合素质,高校可以根据自身的学科发展需求,有针对性地选拔不同专业背景的推免生,有助于调整和优化研究生的学科专业结构,更好地实现学科间的交叉融合,促进新兴学科和优势学科的发展。
3️⃣加强学科建设:
优秀推免生的加入,为高校的科研项目和学术研究带来新的活力和思路。他们能够参与到导师的科研工作中,加快科研项目的推进速度,产出更多高质量的科研成果,进而提升高校学科在国内外的影响力和排名,吸引更多优质师资和科研资源,形成学科建设的良性循环。
4️⃣提升学校声誉和影响力:
获得推免资格是对高校综合实力和人才培养质量的一种认可,有助于提升学校在全国高校中的地位和声誉。在社会舆论和考生及家长群体中,拥有推免资格的高校往往更受关注和青睐,这对于高校吸引优质本科生源、加强与其他高校及科研机构的合作交流都具有积极作用。
02 对学生的意义
1️⃣提供更多深造机会:
对于符合推免条件的学生而言,获得推免资格的高校增加,意味着他们在选择深造院校和专业时有了更广泛的选择空间。可以根据自己的兴趣和职业规划,选择到更适合自己发展的高校攻读研究生,而不仅仅局限于参加统一的研究生入学考试。
2️⃣减轻考试压力:
推免生无需参加全国硕士研究生统一招生考试的初试,通过高校组织的推免复试考核即可获得研究生入学资格。这大大减轻了学生的备考压力,让他们能够将更多的时间和精力投入到专业学习、科研实践和综合素质的提升上。
3️⃣提前规划学术生涯:
推免选拔一般在本科三年级下学期或四年级上学期进行,获得推免资格的学生可以提前与导师沟通,确定研究方向,参与导师的科研项目,为研究生阶段的学习和研究做好充分准备,更顺利地开启学术生涯。
总之,在校期间学校就获得了推免资格,应是大大的喜事,大一大二的同学们,想要通过推免读硕士研究生,可以注意以下方面:
只要能够在这3个方面有所优势,保研成功的概率就会很大。
1️⃣、本科成绩高,没有挂科,专业排名靠前
2️⃣、有科研竞赛经历,并且有重量级竞赛获奖、文章发表
3️⃣、英语六级已过,并且分数较高。读研,对英语的要求会比较高,特别是直博生,这也是为什么保研时老师会对学生的英语水平进行重点考察的一个重要原因。
